Хостинг и техническая поддержка -- компания Маглан
автоклуб M49

Здравствуйте, гость ( Вход | Регистрация )

10 страниц V  < 1 2 3 4 5 > »   
Ответить в данную темуНачать новую тему
Своими руками (или дурь в залобье)
uvil
сообщение 28.12.2017, 10:03
Сообщение #51


Группа: Участник
Сообщений: 57
Спасибо: 20

Авто: Mazda Familia 1994 BHALP Z5



Для печати рисунка очень хорошо себя зарекомендовала бумага,которая используется основой для термотрансферной печати.Очень хорошо переводит рисунок+сама отклеивается,не надо промывать под водой.Проверено лично.
Перейти в начало страницы
 
+
Andrey69
сообщение 28.12.2017, 11:44
Сообщение #52


Группа: Активный участник
Сообщений: 1813
Спасибо: 2486




Да,верно. Ну и глянцевые журналы тоже пойдет


--------------------
Ремонт радиостанций,усилителей,сабвуферов 89246918246
Перейти в начало страницы
 
+
uvil
сообщение 28.12.2017, 13:27
Сообщение #53


Группа: Участник
Сообщений: 57
Спасибо: 20

Авто: Mazda Familia 1994 BHALP Z5



Andrey69 а травите чем? На хлорное железо не похоже.Медный купорос?
Перейти в начало страницы
 
+
Andrey69
сообщение 28.12.2017, 13:46
Сообщение #54


Группа: Активный участник
Сообщений: 1813
Спасибо: 2486




Хлорное железо


--------------------
Ремонт радиостанций,усилителей,сабвуферов 89246918246
Перейти в начало страницы
 
+
uvil
сообщение 28.12.2017, 14:33
Сообщение #55


Группа: Участник
Сообщений: 57
Спасибо: 20

Авто: Mazda Familia 1994 BHALP Z5



Может кому интересно будет,да простит меня Andrey69 .Нашел на просторах инета контроллер динамических поворотов,как на лехусах последних и ауди.
Решил повторить подвиг.Есть всё(топология под Sprint-Layout60,схема,ПО).Собран на Attiny 2313.Если кому надо,поделюсь.
Эскизы прикрепленных изображений
Прикрепленное изображение
 
Спасибо! — dissector
Перейти в начало страницы
 
+
Andrey69
сообщение 28.12.2017, 20:24
Сообщение #56


Группа: Активный участник
Сообщений: 1813
Спасибо: 2486




Цитата
да простит меня Andrey69
Простит. Нормально тема развивается


--------------------
Ремонт радиостанций,усилителей,сабвуферов 89246918246
Перейти в начало страницы
 
+
Andrey69
сообщение 23.1.2018, 19:16
Сообщение #57


Группа: Активный участник
Сообщений: 1813
Спасибо: 2486




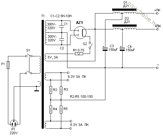
Процесс подбора и макетирования автомобильного блока питания затянулся немного. Кстати платку одного усилителя пока думаются думки отмыл. Для сравнения
Эскизы прикрепленных изображений
Прикрепленное изображение
 


--------------------
Ремонт радиостанций,усилителей,сабвуферов 89246918246
Перейти в начало страницы
 
+
mik
сообщение 23.1.2018, 21:28
Сообщение #58


Группа: Активный участник
Сообщений: 2221
Спасибо: 1209




Господа а вы тут тока про электронику выкладываете ? просто я к тому что тема подразумевает так сказать...


--------------------
Перейти в начало страницы
 
+
Andrey69
сообщение 14.3.2018, 19:36
Сообщение #59


Группа: Активный участник
Сообщений: 1813
Спасибо: 2486




Третий блок питания делаю...Сложности sad.gif


--------------------
Ремонт радиостанций,усилителей,сабвуферов 89246918246
Перейти в начало страницы
 
+
dissector
сообщение 15.3.2018, 13:44
Сообщение #60


Группа: Активный участник
Сообщений: 34720
Спасибо: 20415




Че там делать )))
Эскизы прикрепленных изображений
Прикрепленное изображение
 


--------------------
наружная реклама, световые буквы, подсветка зданий
р.м. Линия, с 1992 года наша работа
тел. 89148V83356

мир не такой как кажется, старший сержант? (с)
Перейти в начало страницы
 
+
uvil
сообщение 15.3.2018, 16:40
Сообщение #61


Группа: Участник
Сообщений: 57
Спасибо: 20

Авто: Mazda Familia 1994 BHALP Z5



Так это же ламповое решение biggrin.gif

Сообщение отредактировал uvil - 15.3.2018, 16:40
Перейти в начало страницы
 
+
Andrey69
сообщение 15.3.2018, 19:37
Сообщение #62


Группа: Активный участник
Сообщений: 1813
Спасибо: 2486




Да и ладно. А магнитолку с ламповым предом никто такую не видел? smile.gif
Эскизы прикрепленных изображений
Прикрепленное изображение

 


--------------------
Ремонт радиостанций,усилителей,сабвуферов 89246918246
Перейти в начало страницы
 
+
dissector
сообщение 15.3.2018, 20:45
Сообщение #63


Группа: Активный участник
Сообщений: 34720
Спасибо: 20415




Увидеть даже ладно... Главное не слушать )))


--------------------
наружная реклама, световые буквы, подсветка зданий
р.м. Линия, с 1992 года наша работа
тел. 89148V83356

мир не такой как кажется, старший сержант? (с)
Перейти в начало страницы
 
+
Andrey69
сообщение 15.3.2018, 20:49
Сообщение #64


Группа: Активный участник
Сообщений: 1813
Спасибо: 2486




dissector, да не..главное не знать ее цены. Слушать расхочется biggrin.gif


--------------------
Ремонт радиостанций,усилителей,сабвуферов 89246918246
Перейти в начало страницы
 
+
uvil
сообщение 16.3.2018, 10:53
Сообщение #65


Группа: Участник
Сообщений: 57
Спасибо: 20

Авто: Mazda Familia 1994 BHALP Z5



А оконечник у него на чём? Мне ясно откуда появились лампы с таким питанием на накале,с автомобилей,интересно как формируется анодное?
Перейти в начало страницы
 
+
Andrey69
сообщение 16.3.2018, 11:02
Сообщение #66


Группа: Активный участник
Сообщений: 1813
Спасибо: 2486




Цитата
формируется анодное?
преобразователем


--------------------
Ремонт радиостанций,усилителей,сабвуферов 89246918246
Перейти в начало страницы
 
+
uvil
сообщение 16.3.2018, 12:02
Сообщение #67


Группа: Участник
Сообщений: 57
Спасибо: 20

Авто: Mazda Familia 1994 BHALP Z5



типа как нынешний DC-DC UP ?
Перейти в начало страницы
 
+
Andrey69
сообщение 16.3.2018, 12:15
Сообщение #68


Группа: Активный участник
Сообщений: 1813
Спасибо: 2486




Не совсем понял про что речь,но сути не меняет,ладно,просто схемотехника разная бывает.
П.С. Эти лампочки в преде магнитолки нужны как рыбке зонтик biggrin.gif
Только манагерский маркетинг


--------------------
Ремонт радиостанций,усилителей,сабвуферов 89246918246
Перейти в начало страницы
 
+
uvil
сообщение 16.3.2018, 12:19
Сообщение #69


Группа: Участник
Сообщений: 57
Спасибо: 20

Авто: Mazda Familia 1994 BHALP Z5



wink.gif ААА там лампы на подсветку индикаторов)))
Перейти в начало страницы
 
+
Andrey69
сообщение 16.3.2018, 12:31
Сообщение #70


Группа: Активный участник
Сообщений: 1813
Спасибо: 2486




Нее..говорю маркетинг. Есть неплохие гибридные усилители,но в автомобильнике это поборы biggrin.gif
Кстати коллеги с радиосайта доделали

Эскизы прикрепленных изображений
Прикрепленное изображение
Прикрепленное изображение
 


--------------------
Ремонт радиостанций,усилителей,сабвуферов 89246918246
Перейти в начало страницы
 
+
uvil
сообщение 16.3.2018, 13:55
Сообщение #71


Группа: Участник
Сообщений: 57
Спасибо: 20

Авто: Mazda Familia 1994 BHALP Z5



оконечник на тразисторах наверное все портит
wink.gif
Перейти в начало страницы
 
+
Andrey69
сообщение 16.3.2018, 18:55
Сообщение #72


Группа: Активный участник
Сообщений: 1813
Спасибо: 2486




Нет,там вполне нормально. Но-не мое


--------------------
Ремонт радиостанций,усилителей,сабвуферов 89246918246
Перейти в начало страницы
 
+
Andrey69
сообщение 7.4.2018, 18:38
Сообщение #73


Группа: Активный участник
Сообщений: 1813
Спасибо: 2486




Пофлудить немного в своей теме. Ресивер Sony str-de585 никому не нужен? Пульта правда нет. Трансформатор меняли на такой же фирменный. 5500р
Эскизы прикрепленных изображений
Прикрепленное изображение
 

Прикрепленные файлы
Прикрепленный файл  doc.pdf ( 821.35 килобайт ) Кол-во скачиваний: 768
 


--------------------
Ремонт радиостанций,усилителей,сабвуферов 89246918246
Перейти в начало страницы
 
+
dissector
сообщение 8.4.2018, 1:16
Сообщение #74


Группа: Активный участник
Сообщений: 34720
Спасибо: 20415




сфотай чип ЦАПа ? )


--------------------
наружная реклама, световые буквы, подсветка зданий
р.м. Линия, с 1992 года наша работа
тел. 89148V83356

мир не такой как кажется, старший сержант? (с)
Перейти в начало страницы
 
+
Гидр
сообщение 8.4.2018, 1:25
Сообщение #75


Группа: Активный участник
Сообщений: 22292
Спасибо: 18361




Andrey69, олдовая микруха стереоусилителя STK нужна? номер не помню. она не микруха даже, а такой весомый кирпичик, так только что красная птичка из Angry Birds не нарисована.


--------------------
Разница других исполнителей, которые пытались перепеть эту песню, в том, что они поют как будто идут на войну, а Цой - будто вернулся оттуда.
Перейти в начало страницы
 
+

10 страниц V  < 1 2 3 4 5 > » 
Быстрый ответОтветить в данную темуНачать новую тему
3 чел. читают эту тему (гостей: 3, скрытых пользователей: 0)
Пользователей: 0

 



RSS Текстовая версия Сейчас: 18.12.2025, 6:53